一、招标概况
松滋金投永鑫胜商贸有限公司生活超市划子嘴店建设项目松滋金投永鑫胜商贸有限公司生活超市划子嘴店建设项目于2023年07月05日在湖北省电子招投标交易平台发布招标公告,2023年07月26日在松滋市开标室(2)开标,并于2023年07月26日完成评标工作。根据评标委员会提交的评标报告,松滋金投永鑫胜商贸有限公司已经确认评标结果,现进行评标结果公示。
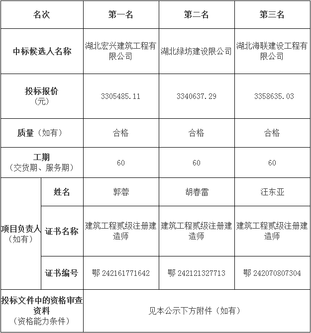
二、评标结果

三、评标情况
评标情况资料 见本公示下方附件
四、公示时间
公示期为2023年8月1日至2023年8月3日(北京时间)。
五、异议与投诉
投标人或者其他利害关系人对评标结果有异议的,应在评标结果公示期内以书面形式向招标人提出,招标人将自收到异议之日起3日内作出书面答复。作出答复前,将暂停招标投标活动。投标人或者其他利害关系人对招标人答复仍持有异议的,应当在收到答复之日起10日内持招标人的答复及投诉书,向行业主管部门或公共资源交易综合监管机构提出投诉。
六、联系方式
1.招标人:松滋金投永鑫胜商贸有限公司
2.地址:松滋市新江口街道杨家冲路桐乐湾商业广场
联系人:孟令宇
电话(传真):13627299686
2.招标代理机构:湖北永诚工程咨询有限公司
地址:松滋新江口街道白龙路白云花园113号
联系人:章申香
电话(传真):13264626029
3.行业主管部门:松滋市住房和城乡建设局
地址:松滋市新江口街道建设路38号
联系人:杨华平
电话(传真):0716-6226919
4.公共资源交易综合监管机构:松滋市公共资源交易监督管理局
地址:松滋市政务服务中心三楼
联系人:裴旭东
电话(传真):0716-6315335